Klassifiseringer
Ytelse på dørens egenskaper er testet av RISE (tidligere SP) og sertifisert av RISE Certification og SBSC. RISE og SBSC utfører vanlige produksjonskontroller i Dalocs fabrikker.
Brannklasse: EI260.
Lydreduksjon: Rw 38dB, alternativ 43dB som tillegg.
Lydreduksjon (Rw) har erstattet lydklasse (R'w). Ved prosjektering reduseres den målte støyreduksjonen med 2-3 dB for å ta høyde for montering og utførelse. Tidligere lydklasse, 35, 40 dB.
Innbruddsbeskyttelse: EN 1627 RC4.
Døren er godkjent for både inn- og utadslående montering.
CE-merking: Ytterdørsutførelse (Y64) er CE-merket i henhold til produktstandard for ytterdører EN 14351-1 og EN 16034 dersom brannegenskaper foreligger.
Korrosjonsklasse: EN 12944-2 C1-C4.
Dører for utvendig bruk opp til korrosivitetsklasse C3 anbefales i varmforzinket utførelse, med industrimaling fra fabrikk og rustfri terskel. Dører i korrosivitetsklasse C4 anbefales i rustfri utførelse.
Brannklasse: EI260.
Lydreduksjon: Rw 38dB, alternativ 43dB som tillegg.
Lydreduksjon (Rw) har erstattet lydklasse (R'w). Ved prosjektering reduseres den målte støyreduksjonen med 2-3 dB for å ta høyde for montering og utførelse. Tidligere lydklasse, 35, 40 dB.
Innbruddsbeskyttelse: EN 1627 RC4.
Døren er godkjent for både inn- og utadslående montering.
CE-merking: Ytterdørsutførelse (Y64) er CE-merket i henhold til produktstandard for ytterdører EN 14351-1 og EN 16034 dersom brannegenskaper foreligger.
Korrosjonsklasse: EN 12944-2 C1-C4.
Dører for utvendig bruk opp til korrosivitetsklasse C3 anbefales i varmforzinket utførelse, med industrimaling fra fabrikk og rustfri terskel. Dører i korrosivitetsklasse C4 anbefales i rustfri utførelse.
Dørblad
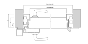
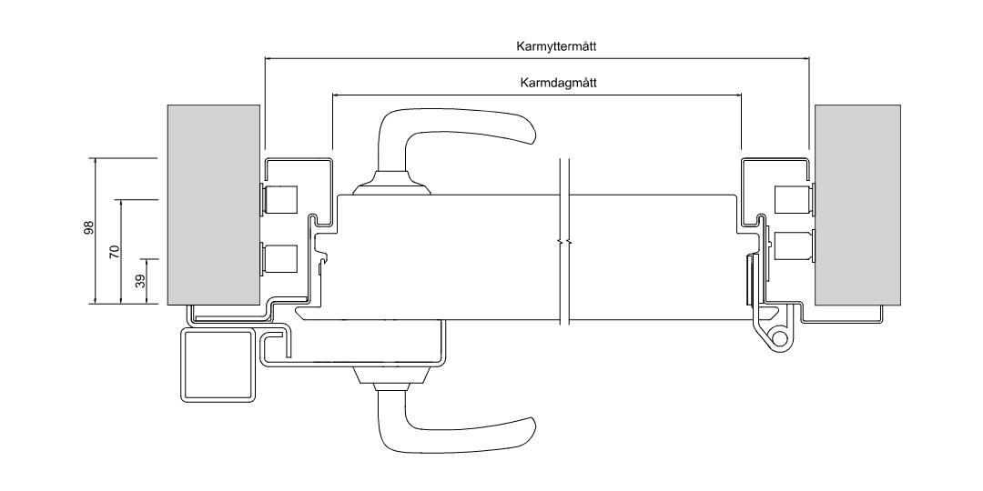
Konstruksjon: Dørbladet er 84 mm tykt, har faset overfals og består av stålplater som er sammenføyd gjennom en bøyeteknikk med skjulte platekanter ved dørbladkanten. Sammenføyningen skjer ved liming og nagling.
Materiale: Overflate av 1 mm stålplate. Døren er utstyrt med kraftige, integrerte og utenpåliggende synlige forsterkninger. Isolasjonstypen varierer avhengig av brannklasse.
Overflatebehandling: S64 leveres ferdigmalt i en av våre standardfarger. Andre NCS-farger leveres på forespørsel.
Materiale: Overflate av 1 mm stålplate. Døren er utstyrt med kraftige, integrerte og utenpåliggende synlige forsterkninger. Isolasjonstypen varierer avhengig av brannklasse.
Overflatebehandling: S64 leveres ferdigmalt i en av våre standardfarger. Andre NCS-farger leveres på forespørsel.
Karm
Konstruksjon: Som standard leveres sikkerhetsdører med hvitmalt karm 41 som har list på hengselsiden. Tetningslisten er plassert i et spor i karmen. Det finnes flere ulike utførelser av karm: list på hengselsiden, list på begge sider eller uten list. Karmer til sikkerhetsdører for utendørs bruk produseres i galvanisert utførelse. Dør S64 med karm 42 og innbruddsbeskyttelse reduserer det totale veggåpningsmålet med 3 mm. Toleransen mot veggåpningen endres til 0–20 mm i stedet for normalt -5–20 mm.
Isolering: Ferdigisolert med mineralull fra fabrikken.
Montering: Rask montering med karmens etterjusterbare karmhylser (umbraconøkkel).
Isolering: Ferdigisolert med mineralull fra fabrikken.
Montering: Rask montering med karmens etterjusterbare karmhylser (umbraconøkkel).
Terskel
Døren leveres som standard med varmforsinket anslagsterskel. (For best mulig tetning bør dører til utendørsbruk leveres med terskel ATZ).
standardbeslag
Mekanisk låskasse Assa 510 BL eller Step H50. Alternativt motorlås Step 500-serien, Safetron 6600 eller Assa 850. S64 krever rund dobbelsylinder i henhold til SSF 3522 klasse 3. S64 oppfyller klasse RC 4 med kun én låskasse. Døren kan forsterkes mot angrep utover kravene i RC 4 ved å utstyres med ekstra lås, uten at brannklassen påvirkes. Døren kan også leveres med ekstra, integrerte boresikringsplater som gir beskyttelse mot verktøy som normalt ikke benyttes ved innbruddsforsøk i RC 4. Disse forsterkningene anbefales for alle beskyttelsesverdige miljøer der funksjon og ytelse er høyt prioritert. Dør som bestilles forberedt for vrider-sylinder, nødåpner eller panikkbeslag forsterkes med ekstra borebeskyttelsesplate.
Tilleggsutstyr
Kan leveres med sparkeplate, dørlukker, magnetkontakt, motor- og mikrolås, m.m.
Vi forbeholder oss retten til konstruksjonsendringer.
Vi forbeholder oss retten til konstruksjonsendringer.




